© 2025 FilterCY

Установка умягчителя и системы ультрафильтрации для фильтрации воды из двух источников: городской воды и воды из скважины

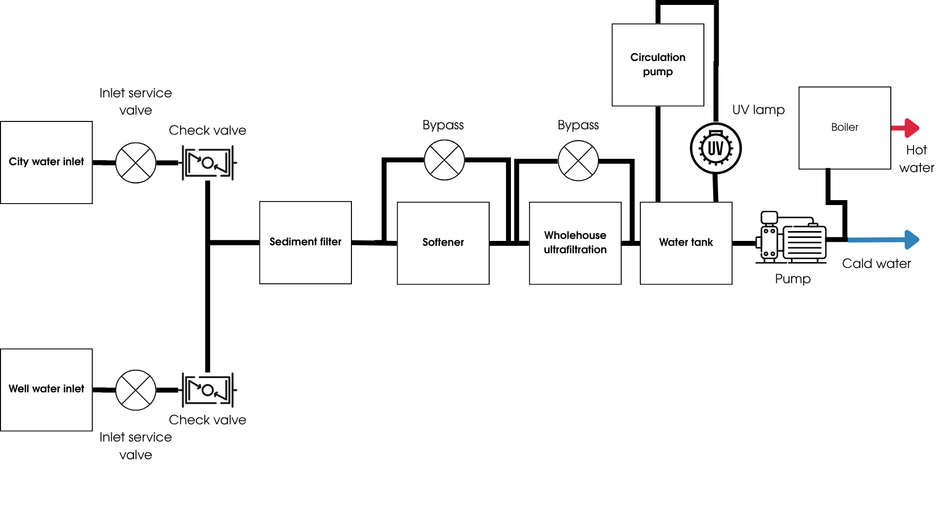
Эта схема показывает систему водоподготовки для дома с двумя источниками воды — городской водой и скважиной. После объединения потоков вода проходит механическую фильтрацию, умягчение, ультрафильтрацию и накопительный бак с рециркуляцией и УФ-дезинфекцией, после чего подается в систему водоснабжения дома и в бойлер.
Такая конфигурация обеспечивает стабильное качество воды независимо от источника и защищает систему от механических загрязнений, жёсткости и бактерий.

Схема фильтрации воды для дома с двумя источниками: городская вода и скважина

На картинке изображено схема системы фильтрации воды для дома с двумя источниками — городской водой и скважиной: вода проходит сервисные клапаны и обратные клапаны, затем механический фильтр, умягчитель, ультрафильтрацию, накопительный бак с рециркуляцией и УФ-лампой, после чего подается в дом и бойлер.
Автор: Инженеры Filter.cy
Экспертиза: системы водоподготовки и фильтрации воды
Обновлено: март 2026
В данной системе используются два источника воды: городская вода и вода из скважины. Каждый источник подключается через сервисный клапан и обратный клапан, что позволяет управлять потоками воды и предотвращает обратное перетекание между линиями.
После объединения потоков вода проходит через фильтр механической очистки PP sediment, который удаляет песок, ржавчину и взвешенные частицы.
Далее вода поступает в систему умягчения, где удаляются соли жёсткости кальция и магния. Умягчитель оснащён bypass линией для обслуживания.
Следующим этапом является ультрафильтрация (UF), которая удаляет бактерии, коллоиды и мелкие взвешенные частицы. Система ультрафильтрации также оснащена bypass линией.
После этого вода поступает в накопительный бак. В баке реализована система рециркуляции воды и установлена ультрафиолетовая лампа, которая обеспечивает дополнительную дезинфекцию и предотвращает развитие бактерий при хранении воды.
Из накопительного бака насос подает воду в систему водоснабжения дома.
После бака поток воды разделяется:

  • на линию холодного водоснабжения
  • на линию подачи воды в бойлер для приготовления горячей воды
  • Такая схема обеспечивает комплексную очистку воды и стабильное качество независимо от источника.
Логика потока воды

City water inlet
Well water (borehole)

Service valves

Check valves

Combined flow

PP sediment filter

Water softener

Ultrafiltration (UF)

Storage tank with recirculation

UV disinfection

Pump

Split flow
├─ Boiler → Hot water
└─ Cold water → House

Пошаговый алгоритм

  1. Городская вода и вода из скважины поступают в систему через отдельные входы.
  2. На каждой линии устанавливаются сервисные клапаны для управления подачей воды.
  3. Устанавливаются обратные клапаны для предотвращения смешивания потоков в обратном направлении.
  4. Потоки объединяются в одну линию.
  5. Вода проходит через фильтр механической очистки PP sediment.
  6. Вода поступает в систему умягчения, где удаляются соли жесткости.
  7. Устанавливается bypass линия для обслуживания умягчителя.
  8. Далее вода проходит через систему ультрафильтрации (UF).
  9. Устанавливается bypass линия для обслуживания UF системы.
  10. Вода поступает в накопительный бак.
  11. В баке работает система рециркуляции воды.
  12. Установленная УФ-лампа обеспечивает дезинфекцию воды.
  13. Насос подает воду из бака в систему водоснабжения дома.
  14. Поток воды разделяется на горячую и холодную линии.

Когда используется такая схема

Эта схема применяется в следующих случаях:

  • дом имеет два источника воды (городская сеть и скважина)
  • качество воды нестабильно
  • требуется защита от бактерий и биопленки
  • необходимо хранение воды в накопительном баке
  • требуется стабильное давление воды в системе

Основные преимущества схемы

  • возможность использования двух источников воды
  • защита от обратного перетекания между источниками
  • удаление механических загрязнений
  • устранение жёсткости воды
  • защита от бактерий и микроорганизмов
  • стабильное качество воды в накопительном баке
  • защита бойлера и бытовой техники

Компоненты и их функции

Часто задаваемые вопросы

Похожие схемы подключения
Как установить умягчитель воды в апартаментах на Кипре
Схема установки умягчителя воды после бака: правильное подключение, bypass и сервисные клапаны. Узнайте, как должна работать система.
Схема установки умягчителя после бака с фильтром питьевой воды
Схема установки умягчителя воды после накопительного бака с параллельной линией для фильтра питьевой воды. Подробное описание, компоненты системы и принцип работы.
Схема установки умягчителя с фильтром обратного осмоса
Схема установки умягчителя воды после накопительного бака и фильтра обратного осмос. Подробное описание, компоненты системы и принцип работы.
Оптимальная система очистки и умягчения воды для домов и апартаментов на Кипре
Схема установки умягчителя воды, системы ультрафильтрации и системы обратного осмоса
Есть вопросы? Напишите нам

Примеры реализованных проектов

На картинке изображено реализованный проект установки системы ультрафильтрации на крыше частного дома на Кипре
На картинке изображено реализованный проект установки умягчителя воды и системы ультрафильтрации на крыше частного дома на Кипре
На фото изображена УФ лампа и насос рециркуляции на накопительном баке для исключения застоя воды и микробиологического загрязнения

Полезные ссылки

Прямоточные фильтры обратного осмоса – чистая вода без ожидания. Закажите сегодня!
Прямоточные фильтры обратного осмоса без бака – мгновенная подача чистой воды. Компактные, эффективные и удобные для дома и офиса. Заказывайте сейчас!
Умягчители воды – мягкая вода для здоровой кожи и волос. Закажите уже сегодня!
Используйте умягчители воды для бережного ухода за кожей и волосами. Мягкая вода делает их здоровее и увлажняет. Идеальное решение для вашего дома!
Вредна ли вода обратного осмоса? Разбираем факты
Узнайте правду о воде обратного осмоса. Разберитесь в ее преимуществах, влиянии на минералы и безопасности. Почему это лучший выбор для домов на Кипре.
Удаляет ли обратный осмос тяжелые металлы? Да, удаляет
Узнайте, как обратный осмос устраняет тяжелые металлы, такие как свинец и ртуть, обеспечивая безопасную и чистую питьевую воду для домов и бизнеса на Кипре.
Какова польза воды обратного осмоса для здоровья?
Узнайте о пользе воды обратного осмоса, включая удаление вредных загрязнителей и улучшенную гидратацию. Идеальный выбор для чистой воды в домах на Кипре.
Что такое умягчитель воды и как он работает?
Узнайте, как умягчители воды устраняют жесткость, улучшают качество воды и защищают вашу сантехнику. Идеальное решение для дома и бизнеса на Кипре.
Виды умягчителей воды – выберите лучший для себя
Ознакомьтесь с различными типами умягчителей воды, от солевых до магнитных систем. Найдите идеальное решение для жесткой воды на Кипре для дома или бизнеса.
Безопасны ли умягчители воды? Преимущества и важные моменты
Узнайте, почему умягчители воды безопасны для домов и бизнеса, как они улучшают качество воды и что нужно учитывать для безопасного использования на Кипре.
Как умягчители воды помогают экономить деньги
Узнайте, как умягчители воды снижают счета за электроэнергию, продлевают срок службы бытовой техники и уменьшают затраты на обслуживание. Идеально для жесткой воды на Кипре.
Преимущества и недостатки умягчителей воды
Узнайте о плюсах и минусах умягчителей воды. Разберитесь, как они улучшают качество воды и помогают бороться с проблемами жесткой воды в домах на Кипре.
Правда об умягчителях воды: преимущества и заблуждения
Узнайте правду об умягчителях воды, их преимуществах и распространенных мифах. Разберитесь, почему они необходимы для борьбы с жесткой водой на Кипре.
Обзор лучших умягчителей воды
Ознакомьтесь с обзорами популярных умягчителей воды, их характеристиками, плюсами и минусами. Найдите идеальное решение для борьбы с жесткой водой в домах и бизнесе на Кипре.
Советы экспертов по выбору подходящего умягчителя воды
Узнайте экспертные рекомендации по выбору умягчителя воды: от оценки жесткости воды до подбора оптимальной системы для вашего дома или бизнеса на Кипре.
Вредны ли умягчители воды для здоровья?
Узнайте, безопасна ли умягченная вода для питья, как она влияет на здоровье и какие есть альтернативы для низкосолевой диеты.
Можно ли пить воду из-под крана на Кипре?
Узнайте, почему пить воду из-под крана на Кипре не рекомендуется, и как фильтрационные системы могут обеспечить безопасную и чистую воду для вашего дома.
Вредна ли жесткая вода для растений? Узнайте правду
Узнайте, как жесткая вода влияет на растения – от накопления минералов в почве до появления налета на листьях. Откройте для себя решения, такие как умягчители воды и сбор дождевой воды, для здорового садоводства на Кипре.

Остались вопросы?

Заполните форму и мы свяжемся с Вами
Made on
Tilda